Let’s Connect
Crafted by Shraddha Shetti © 2025
Unify
An app where stories, sounds, and shows come together
Project Type
End-to-End Mobile App
Role
UX/UI Designer
Project Duration
8 weeks
The Problem
In today's fast-paced world, busy individuals face significant challenges when it comes to finding suitable entertainment content that aligns with their current mood. The abundance of streaming services and content options has resulted in fragmented experiences, as users are required to navigate multiple apps for movies, TV shows, music, books, podcasts, and audiobooks. This fragmentation complicates the content discovery process and often leads to frustration.
Target Audience
I was solving the problem for users who engage with multiple entertainment platforms, such as streaming services for movies and TV shows, music, books and podcasts.
Solution
Streamline the content discovery process by integrating multiple entertainment platforms into a single user-friendly interface. This would allow users to receive personalized recommendations based on their moods and preferences without needing to switch between apps. As a result, users can spend less time searching and more time enjoying their chosen content, leading to a more fulfilling and engaging entertainment experience.
Design Process
Research
Define
Design
Test
Research
Competitor Analysis | Research Goal | User interviews & Affinity Map
Define
Point of View & How Might We| Empathy Map | Customer Story Map | Personas | Project Goals & Feature Set | Information Architecture | User Flows
Test
Testing| Iterations
Design
Wireframes | Branding & UI Kit | High Fidelity
Research Goal
The aim of my research was to understand the motivations, challenges, and emotions users face when discovering content across different entertainment platforms. This insight was crucial in helping me determine how best to address their pain points and shape the design for effective solutions.
User Interviews & Affinity Map
I conducted interviews with 5 individuals on Zoom, each with diverse entertainment preferences. These participants represented a wide range of technological proficiency levels, which is crucial for ensuring that my app remains user-friendly, even for those who may not be tech-savvy. To analyze the data, I used affinity mapping to organize the interview responses and identify recurring themes and issues. Common themes among participants included decision paralysis and the challenge of selecting entertainment content that aligns with their moods.
Competitor Analysis
I conducted a thorough analysis of both popular apps and lesser-known platforms offering similar services. This provided valuable insight into the competitive landscape and served as a foundation for selecting key features for Unify, ensuring it stands out from the competition.

Empathy Map
To better understand the perspectives of entertainment users, I utilized an empathy map as a foundational tool. This approach allowed me to explore their needs and challenges by organizing their emotional attributes. I focused on recalling what users expressed through their words, thoughts, feelings, and actions. This understanding helped ensure that my design aligns with their true needs and expectations.


Customer Story Map
I utilized a customer journey map to outline the end-to-end experience that users undergo to achieve specific goals within an app. Documenting these aspects enabled me to identify pain points and opportunities for improvement, ensuring that the design effectively addresses users' needs and enhances their overall experience.

Persona
By integrating insights from user interviews and understanding users' emotional perspectives, I was able to create an ideal user profile.This profile outlines users' behaviors, goals, needs to achieve those goals, challenges they face, and the motivations driving them forward.
Point of view & How might we
In articulating the problem statement, I focused on the user's need to find suitable entertainment content based on their mood more efficiently. Based on user insights, the overwhelming volume of options often leads to decision paralysis, highlighting a clear opportunity to streamline the discovery process.
How might we reduce decision paralysis by offering personalized recommendations that cater to users’ specific preferences and moods?
Project Goals & Feature set
To ensure efficiency and focus on what matters most, I prioritized features that strike a balance between business objectives and user needs.
By gathering user insights and defining clear project goals, I outlined a targeted feature set for Unify.
Key Features in the Unify app
Onboarding journey - Intuitive and streamlined sign-up process for new joiners.
Cross platform Integration - Sync with external services like Netflix, Spotify,
Audible and more.
AI Search - A quick chat with AI to receive personalized recommendations
tailored to users interests.
Friends Activities - Recommendation based on what friends are currently
watching, listening to, or reading.
Integrated Ratings and reviews - Aggregate reviews and ratings from multiple
sources (IMDb, Rotten Tomatoes) to provide quick insights into content quality.
Information Architecture
Using insights from user goals, personas, and interviews, I designed a sitemap that visually outlined the app's pages and screens. I also conducted a card sorting exercise with seven participants to understand how users categorize features, which helped me organize key content effectively within the app.

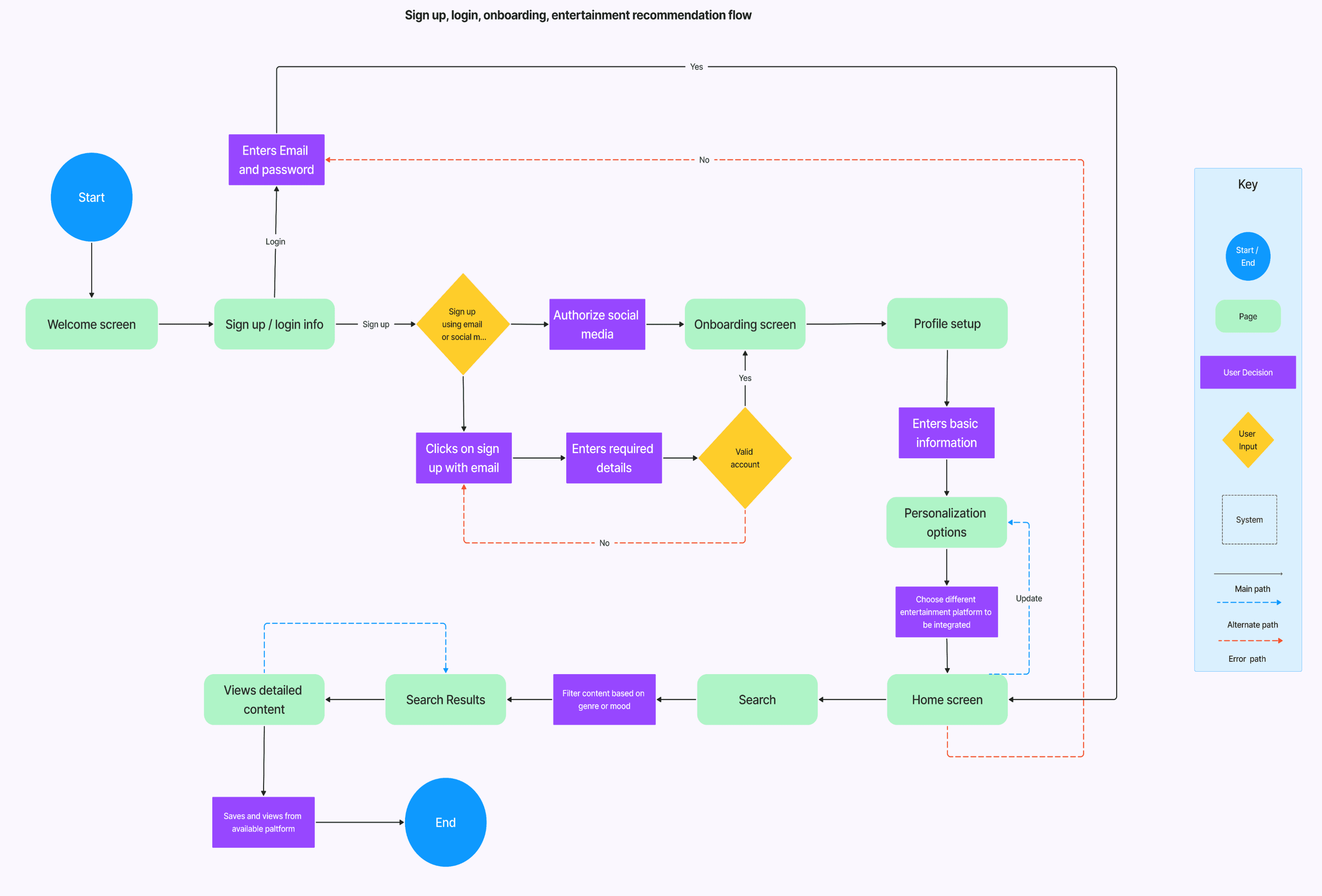
User Flows
The user flow consists of two main tasks: signing up and onboarding, and integration of streaming platforms. These tasks are designed to guide users through the core components of the Unify app, enabling them to experience the practicality of the sign-up and onboarding processes firsthand. This approach ensures that users can easily navigate the app while testing its functionality and intuitiveness.
Challenges
One of the challenges I faced in platform integration was initially envisioning a bulk-action flow, where the user would select multiple platforms to integrate and the system would process each one sequentially. After further research into other industries, I opted for a more streamlined flow to enhance usability and improve the integration experience.
Wireframes
I created wireframes for the user flow, incorporating design patterns and sections tailored to the persona's behavior. Here are a couple of options I explored. I chose to move forward with Layout 2 because I refined the design, enhancing its overall clarity and usability. During the process, I had to make several design decisions-such as whether button shapes should be consistent or vary across screens, and determining the appropriate wording flow for integrating with streaming platforms. These were some of the key choices I made while wireframing.
Layout 1
Layout 2
Testing
Subsequently, I conducted an initial round of user testing with five individuals to validate the low-fidelity wireframes. This testing helped identify areas for improvement that were incorporated into the high-fidelity wireframes, ensuring a more refined and user-centered design.
Branding - UI Kit
Before diving into the hi-fi wireframes, I built up a style tile based on the keywords that define Unify: lively, engaging, immersive, elegant, and user-friendly. I chose a dark color palette to establish a modern, sophisticated aesthetic that enhances the overall user experience. After sketching out multiple logos, I digitized two variations for the Unify logo. The name ‘Unify’ represents bringing everything together, with a play button symbolizing media playback. The color and triangle variations emphasize different types of content - movies, music, audiobooks, and podcasts.
High-Fidelity
Building on insights from initial user testing, I refined the tasks to gain a deeper understanding of how users navigate key app flows. This included simplifying pathways for signing up, onboarding, platform integration, AI interactions,
Testing
Unify Testing
5 participants
Video call through Zoom
Designer & Developer
Task flows tested
Sign up and Onboarding process.
AI Search
View your friends' activities.
Success Metrics
All participants successfully completed the 3 tasks, resulting in a 100% success rate.
All participants completed the tasks within 4 minutes, with minimal errors.
All participants found the logo and color palette engaging, noting that the app effectively centers around entertainment while conveying a playful and inviting vibe.
What went well
All the task flows were intuitive and easy for users to navigate. They appreciated the dark color palette, finding it visually appealing. Users liked the idea of receiving personalized, mood-based recommendations, which will help them avoid endless scrolling across multiple streaming platforms.
Challenges Faced
When users began the onboarding process, they felt it was too lengthy and were unsure how many steps remained. They also noticed inconsistencies in button styles, wondering why certain buttons looked different when selected. Additionally, upon opening the chat feature, users expected a brief introductory message from the AI to clarify its purpose and explain how it could assist them.
Iterations
Made iterations based on testing results, prioritizing changes that would have the greatest positive impact on the user experience.
Impact
Following usability tests, users reported a 9.5/10 overall satisfaction.
Here is what they had to say:
“I love your logo and color palette, it's really playful and inviting “
— Jane

“The personalized recommendations based on my mood are spot on, and I love being able to see what my friends are watching.“
— Pat

This app feels incredibly helpful! It will save me time by avoiding the need to hop between different platforms. I’m excited to use it!
— Sarah

Reflection
Project Highlights
Regular check-ins with users were essential, allowing me to prioritize rapid prototyping and user testing. I iterated through multiple design versions, gathering feedback at each stage to ensure the design aligned with user needs before progressing further.
Challenges
One of the challenges I encountered was developing the AI chat feature. Through a process of learning, researching, and hands-on implementation, I now feel a sense of accomplishment with this task.
User Feedback Impact
Feedback from my mentor, fellow designers, and a developer offered invaluable insights, pushing me to rethink solutions and refine my approach to design challenges.
Personal and Professional Growth
This project fostered significant growth both personally and professionally. On a personal level, I refined my ability to empathize with users, improving my capacity to anticipate and address their needs effectively. Professionally, I strengthened my skills in rapid prototyping, user testing, and iterative design. Navigating challenges in balancing functionality with aesthetics taught me the importance of adaptability and attention to detail, further enhancing my approach to user-centered design. This experience has not only deepened my design expertise but also reinforced my commitment to creating meaningful, impactful user experiences.
Next Steps
Looking ahead, I plan to focus on several key areas to further enhance the app:
Advanced Personalization - More refined content recommendations based on users’ viewing patterns, preferences, and feedback.
Expanded Social Features - Additional social features, such as shared playlists and collaborative recommendations, to strengthen the community aspect and allow users to engage with friends on a deeper level.
Further User Testing and Iteration - Continue user testing with a broader audience to gather feedback on new features and refine existing ones, ensuring the app evolves in line with user needs.



































